10月24日至25日,由内蒙古自治区教育厅主办的第十二届华北五省(市、自治区)大学生机器人大赛内蒙古自治区复赛在内蒙古科技大学成功举办。本届大赛以“协同人机互联·共绘智创未来”为主题,共设置了9个大类、16个小项的比赛项目,吸引了来自全区23所高校的106支队伍、400余名参赛学生同台竞技,展现创新智慧与科技才华。
在本次竞争激烈的比赛中,我院选派了14支代表队,分别参与了机器人武术擂台赛(无差别单人组)、类人机器人竞技体育赛(田径)、类人机器人竞技体育赛(点球)、人工智能与机器人创意设计赛以及服务机器人赛五个赛道的角逐。经过紧张激烈的比拼,我院学子凭借扎实的专业知识、出色的创新能力和稳定的临场发挥,最终取得了辉煌战绩。大赛期间,我院副院长陈雪艳教授受邀作为赛事评审专家,参与了类人机器人竞技体育赛(田径)项目的评审工作,其专业评判为大赛的公平、公正、顺利进行提供了有力支持。

学生参赛过程

我院副院长陈雪艳教授评审过程

学院参赛学生合影
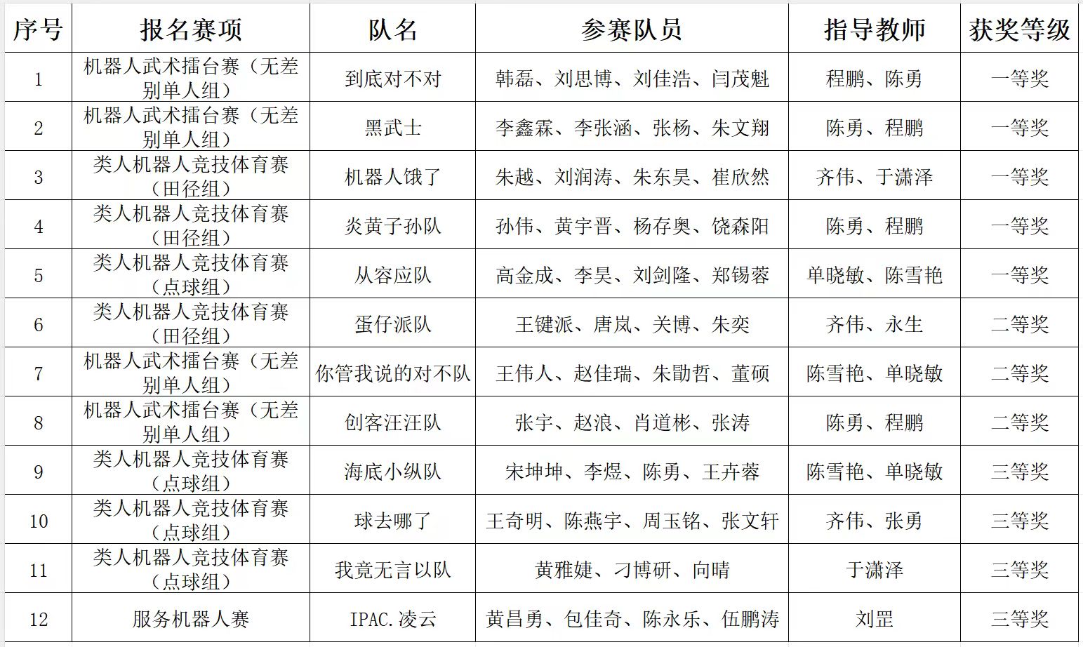
在机器人武术擂台赛(无差别单人组)中,我院代表队包揽了该项目的冠、亚军;在类人机器人竞技体育赛(田径组)中,同样斩获冠、亚军;在类人机器人竞技体育赛(点球组)中,荣获亚军。在各项目评比中,我院参赛队伍总计获得一等奖5项、二等奖3项、三等奖4项的优异成绩。

获奖团队
此次大赛取得的优异成绩,充分展现了我院学子在机器人及人工智能领域扎实的专业素养、卓越的实践能力与昂扬向上的精神风貌,这是对我院实践教学成果与创新创业育人成效的一次成功检验。大赛不仅为师生搭建了高水平的创新实践与交流平台,开拓了视野,更极大地激发了师生投身科技创新、勇攀科技高峰的热情。下一步,学院将踔厉奋发,继续坚持“以赛促教、以赛促学、以赛促创”的理念,不断深化教育教学改革,加强对学生创新实践活动的支持,努力培养更多具有创新精神、实践能力的高素质优秀人才。